中共惠农区委办公室区人民政府办公室关于印发《惠农区开展城乡环境综合整治实施方案》的通知
惠党办发〔2020〕35号
各乡镇党委、政府,街道党工委、办事处,区直各部门,驻惠有关单位:
《惠农区开展城乡环境综合整治实施方案》已经区委、政府研究同意,现印发给你们,请结合各自实际,认真抓好落实。
中共惠农区委办公室
惠农区人民政府办公室
2020年6月1日
(此件主动公开)
惠农区开展城乡环境综合整治实施方案
为深入推动“守初心担使命抓转型促发展”主题实践活动开展,巩固提升全国文明城市、国家园林城市、国家卫生城市创建成果,实现城乡面貌大改善、人居环境大提升目标。根据《石嘴山市开展城乡环境综合整治实施方案》(石党办发2020〕17号),结合惠农区实际,制定本方案。
一、指导思想
以习近平新时代中国特色社会主义思想为指导,全面贯彻党的十九大和十九届二中、三中、四中全会精神,全面落实自治区党委十二届八次、九次、十次全会精神和市委十届六次、七次全会部署要求,坚持以人民为中心的发展思想,以决胜全面建成小康社会为主线,坚持问题导向、目标导向、民生导向,充分发挥人民群众主体作用,动员广大党员干部迅速行动起来,企事业单位、商户共同参与,统筹疫情防控和城乡环境综合整治,大干实干150天,推进城区、开发区、农村三大区域环境综合整治,使全区城乡面貌焕然一新,以良好城市形象迎接建市60周年,为加快建设创新型山水园林工业城市,努力走出一条高质量发展的新路子,确保与全国同步建成全面小康社会贡献力量。
二、主要目标
(一)城区环境更加美丽。主要以城市道路改造、市政设施维护、城区裸露土地整治、棚户区和老旧小区改造等为重点,以城区出入口和道路两侧拆违治乱、城乡接合部治脏、商业中心区治乱、背街小巷治差为目标,全面提升城区市容环境面貌。实施城区重点区域、关键节点综合整治。推进城市出入口透绿通畅,主干道路沿街建筑物美化亮化,商户门头牌匾规范整洁,车辆停放整齐有序,道路人行道排水等市政设施平整完好,背街小巷硬化、亮化、绿化等功能完善便民,规范住宅小区管理,城区裸露土地增绿补绿。
(二)开发区环境更加整洁。主要围绕企业规范化整治、园区公共环境整治,修缮清洁企业车间厂房和其它建筑物,堆场物料入仓入库,完善企业污染防治设施,提升企业整体环境。对园区主要出入口和周边环境卫生进行全面清理整治,集中清运处理园区内的工业固废和垃圾等,推进园区管理规范、设施配套、环境整洁、环保达标。
(三)农村环境更加宜居。主要围绕农村人居环境、农村污染源、“五清一绿一改”村庄清洁行动,在农村开展“厕所革命”、生活垃圾处置、生活污水整治等五项专项行动,对生活垃圾、沟渠池塘垃圾、农业生产废弃物、废弃房屋、残垣断壁等进行清理整治,加大对村道、巷道、房前屋后、院内院外的绿化美化。农村卫生厕所普及率达到85%以上,农村生活垃圾整治的村庄达到90%以上,共建、共治、共享生态宜居乡村。
三、工作任务
(一)城区环境综合整治
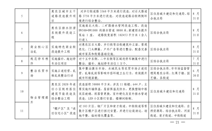
1.统筹开展市容环境提升专项行动。全面开展“拆违治乱”,整治城区乱搭乱建、乱堆乱放、乱设摊点、乱拉乱挂、乱贴乱画、乱扔乱吐等影响城市容貌的“六乱”问题。开展城区、城乡接合部环境卫生综合整治,消除卫生死角;规范流动摊点和出店经营行为,落实门前“五包”责任制,集中整治康乐市场、水城民生等农贸市场占道经营、乱堆乱放等影响市容环境卫生行为;加强扬尘治理,有效管控垃圾焚烧、露天烧烤行为,落实建筑工地“六个100%”;开展交通秩序整治,规范车辆停放行为,对停车泊位描旧划新;开展西河桥区域环境综合整治,提升环境综合承载能力。重点对110国道公铁立交桥至惠农区连接线、包兰铁路沿线环境进行环境卫生、城市容貌等综合整治;实施后山梁、园艺镇、红果子镇等城乡接合部整治;完成南北大街雨污分流改造,推进惠农区城市排涝系统建设;对石大路、步行街等街路进行改造,对沿街建筑外立面、景观亮化、门头牌匾及户外广告等进行整治,配套城市家具和完善街路基础设施,通过市容环境整治开展,有效提升城区环境面貌。
牵头单位:区综合执法局
责任单位:区住房城乡建设和交通局、自然资源局,市公安局惠农分局、市自然资源局惠农办事处、市市场监督管理局惠农分局、交警六大队、交警七大队、交警八大队,红果子镇、
园艺镇、各街道
2.全面开展物业管理整治专项行动。全面开展住宅小区物业管理提升行动,创建10个规范化服务小区。推进物业小区管理标准化建设,建立街道、社区、业主委员会、物业公司“四位一体”的物业管理模式,提升物业管理水平。动员商户、群众共同参与,做到垃圾分类处置全覆盖,按要求配备消防设施,实现有物业管理小区环境卫生干净整洁、公共区域管理有序、硬件设施管护到位,全面改善小区环境面貌。重点对市医院、惠通花园等“老旧住宅小区”进行综合改造。实施“棚户区”改造、“三供一业”分离移交改造。积极推动无物业小区转化为物业管理小区,带领居民群众参与自治共管,提升城市治理能力。
牵头单位:区综合执法局
责任单位:区住房城乡建设和交通局,红果子镇、园艺镇、尾闸镇、各街道
3.扎实开展城区裸露土地绿化行动。对城区裸露土地进行综合整治。对惠农区政府办公楼北侧、惠安公园、新区广场、市民休闲公园等进行绿化补植栽植;对惠农区万宇商业广场、市二中南侧、后山梁路周围、滨河新区等13个片区裸露区域进行环境整治;对103片区,河滨街钢厂片区,育才、中街等零散片区棚户区进行拆迁安置,并对场地进行垃圾清运,场地平整。通过综合整治,有效抑制扬尘,改善城市环境。
牵头单位:区综合执法局
责任单位:区住房城乡建设和交通局、自然资源局,红果子镇、园艺镇、各街道
4.全面实施市政基础设施维护行动。改造提升城区部分主干道路,对育才路、康乐路等城市街路破损路面、人行道进行维修、更换;对步行街、石大路等街路两侧公共设施进行清洗和维护,保持设施安全使用和环境清洁卫生;对惠安大街、石大路等街道损坏的路灯、灯箱等进行全面排查、维修,路灯亮灯率达到98%;对东大街、康乐路夜景亮化进行管理,保证正常使用。加强对各类检查井和公共、公用设施监督检查,对存在安全隐患的设施及时维护更换,确保设施安全使用。
牵头单位:区住房城乡建设和交通局
责任单位:区综合执法局,红果子镇、园艺镇、各街道
(二)开发区环境综合整治
1.开展企业规范化整治。持续推进规范化治理工作,督促企业开展出入口通道硬化,厂区内裸露地面绿化,推进企业堆场物料入仓入库,对易起尘物料落实全苫盖等防尘措施,配套建设污染防治设施,提升企业环境。
牵头单位:石嘴山经济技术开发区应急管理与生态环境局
责任单位:石嘴山经济技术开发区资源利用规划建设局,区工业信息化和商务局、市生态环境局惠农分局
2.开展园区公共环境整治。加快推进“僵尸企业”、“散乱污”企业整治和动态清零,巩固整治成果,推动经济高质量发展。采取绿化、围挡、覆盖等多种形式加强园区内裸露土地整治,对园区内的垃圾、工业固废进行集中处理;对车辆遗撒全面监管,加强园区主要出入口、主次干道路沿线两侧的卫生管理,开展全天候清扫保洁,加强园区市政公用设施维护,保持园区环境干净整洁。完成开发区红果子片区大明化工有限公司南侧大明路、经开区红果子片区福河碳素公司南侧福河路、彩妍科技有限公司北侧彩鑫路建设。综合整治14个固废渣堆。
牵头单位:石嘴山经济技术开发区应急管理与生态环境局
责任单位:石嘴山经济技术开发区资源利用与规划建设局,市生态环境局惠农分局,区工业信息化和商务局、自然资源局、住房城乡建设和交通局、综合执法局,交警七大队、交警八大队、运管科,红果子镇、河滨街道、火车站街道。
(三)农村环境综合整治
1.持续推进“厕所革命”和村容村貌整治。严把改厕项目质量关、技术关和验收关,完成农村户用卫生厕所1275户,农村居民卫生厕所普及率达到85%以上;大力开展“五清一绿一改”村庄清洁行动,清理整治村庄生活垃圾、沟渠池塘垃圾、农业生产废弃物、废弃房屋、残垣断壁等,绿化美化村道、巷道、房前屋后、院内院外,确保巷道通畅。深入推进移风易俗工作,加强卫生健康教育、宣传工作,提高村民清洁卫生意识,引导群众自觉形成良好生活习惯。巩固提升红果子镇马家湾村4队、下营子村4队、庙台乡通丰村6队、礼和乡银河村5队、简泉村1队5个农村人居环境整治市级示范点,争取创建红果子镇马家湾村自治区级农村人居环境整治示范点;开展农村闲置房屋和“空心村”拆除整治工作,整治退出庙台乡静安村2队、庙台乡省悟村11队、燕子墩乡西永固村5队等3个“空心村”。建设红果子镇、尾闸镇2个美丽小城镇和尾闸镇聚宝新村、庙台乡静安村1队2个美丽村庄。
牵头单位:区农业农村和水务局
责任单位:区住房城乡建设和交通局、市生态环境局惠农分局、各乡镇
2.持续推进农村生活垃圾整治。加强垃圾分类处置,农村39个村庄生活垃圾整治数量达到90%。建立健全农村生活垃圾整治长效机制,对农村生活垃圾、村内沟渠池塘垃圾、农业生产废弃物、废弃房屋和残垣断壁等进行清理整治,全面消除非正规垃圾堆放点,确保村庄内垃圾不乱推乱放,生活污水不乱泼乱倒。对村庄内乱堆乱放乱搭乱建进行整治,确保房前屋、院内院外干净整洁,村容村貌明显提升。
牵头单位:区农业农村和水务局
责任单位:区住房城乡建设和交通局
3.持续推进农村面源污染整治。抓好推进农村改厕和污水处理设施建设,进一步扩大农村污水处理覆盖面。治理沟渠河湖污染,消除农村黑臭水体。进一步压实畜禽养殖场规范化治理主体责任,全面建成运行规模畜禽养殖场污粪综合处理设施。
牵头单位:区农业农村和水务局
责任单位:市生态环境局惠农分局、各乡镇
四、实施步骤
(一)宣传发动阶段(5月7日—5月20日)。制定实施方案,明确任务分工和整治重点。广泛宣传动员,营造城乡环境综合整治浓厚氛围。
(二)集中整治阶段(5月7日—8月31日)。各任务单位集中开展综合整治行动,着力改善城乡环境面貌。区委、区政府督查室按月定期、不定期开展督查考核。
(三)建立长效机制阶段(9月1日—9月30日)。城乡环境综合整治行动结束后,各部门(单位)认真总结整治行动中好的做法和工作不足,建立健全长效机制,确保工作常态化。
五、保障措施
(一)提高政治担当,强化责任落实。各部门(单位)要切实提高政治担当,强化责任落实,把城乡环境综合整治作为一项重要的政治任务来抓,以高度的政治责任感推进城区、开发区、农村三大区域环境综合整治。把环境综合整治与打好污染防治攻坚战结合起来,全面整治城市环境卫生,根治“散乱污”顽疾。要聚焦关键、强化监管,建立健全长效机制,防止环境综合整治后发生反弹现象。
(二)加强协调部署,层层压实责任。成立惠农区城乡环境综合整治指挥部,负责综合整治工作整体指挥调度。指挥部下设办公室和三个专项工作组、一个督导组,办公室设在区住房城乡建设和交通局,负责落实指挥部各项工作部署,具体负责组织协调、督导检查和信息上报等工作。三个专项工作组负责组织城区、开发区、农村三大区域环境综合整治实施、协调等工作。督导组负责督促检查三大区域环境综合整治工作开展落实情况。各责任人员、整治单位要按照目标要求,成立领导机构,主要负责人挂帅、部署、狠抓落实。
(三)加强监督检查,落实工作举措。建立联席会议制度,综合整治指挥部每月至少召开一次推进会或现场办公会,研究解决工作中存在的问题,推进督促整治任务落实。建立督查督办制度,督导组每周对各责任单位的整治任务完成情况开展一次督查,并视情形分别予以通报、约谈、问责。建立整治任务台账和挂牌销号管理制度,整治完成一项,验收一项,销号一项。
(四)积极整合资金,引导群众参与。区财政和各部门要积极争取上级资金支持,整合资金投入,促进整治任务全面完成。要加大环境综合整治工作宣传力度,充分发挥舆论导向和监督作用,积极引导企业单位主动参与和群众配合,形成人人关注、人人参与、人人监督的良好氛围。
附件:1.惠农区城乡环境综合整治指挥部成员名单
2.惠农区城乡环境综合整治标准
3.惠农区城乡环境综合整治重点任务清单
附件1
石嘴山市惠农区城乡环境综合整治指挥部成员名单
总 指 挥:梁福祥 区委书记、石嘴山经济技术开发区党工委书记
王宇翔 区委副书记、区人民政府党组书记、区长
副总指挥:刘俊民 石嘴山经济技术开发区党工委副书记、管委会常务副主任
李金泉 区委副书记、政法委书记
罗万信 区委常委、纪委书记、监委主任
张强德 区委常委、宣传部部长
王国斌 区委常委、区人民政府党组副书记、副区长
侯必仲 区委常委、区人民政府副区长、石嘴山经济技术开发区管委会副主任
马立华 区人民政府副区长
刘占强 区人民政府副区长
陈奇峰 区人民政府副区长、公安分局局长
雷 文 区人民政府副区长
李 炜 区人民政府副区长
成 员:张林杉 区纪委副书记、监委副主任
栾 宁 区委网络安全和信息化委员会办公室主任
马国桢 区政府办公室主任
张文惠 区财政局局长
庞红阳 区住房城乡建设和交通局局长
张安君 区自然资源局局长
朱学双 区综合执法局局长
徐文华 区工业信息化和商务局局长
姚立新 区农业农村和水务局局长
李增辉 市生态环境局惠农分局局长
胡灵红 市市场监督管理局惠农分局局长
黄 东 石嘴山经济技术开发区开发区资源利用与规划建设局局长
郭振宏 石嘴山经济技术开发区开发区应急管理与生态环境局局长
薛占江 红果子镇人民政府镇长
董建宏 园艺镇人民政府镇长
买 鹏 尾闸镇人民政府镇长
李 伟 庙台乡人民政府乡长
曹建宏 礼和乡人民政府乡长
侯 磊 燕子墩乡人民政府乡长
陈筠萍 中(北)街街道办事处主任
杜银彦 南街街道办事处主任
刘立春 育才路街道办事处主任
茹勤勤 火车站街道办事处主任
冯万里 河滨街街道办事处主任
李 雄 区委宣传部副部长
赵志强 交警六大队队长
卢 军 交警七大队队长
任向军 交警八大队队长
指挥部下设办公室,办公室设在区住房城乡建设和交通局,刘占强同志任办公室主任,庞红阳同志任办公室副主任,负责落实指挥部各项工作部署,具体负责组织协调、督导检查和信息上报等工作。指挥部下设三个专项行动工作组和一个督导组,负责组织开展督导城区、开发区、农村环境综合整治工作。
一、城区环境综合整治专项行动工作组
组 长:刘占强 区人民政府副区长
副 组 长:朱学双 区综合执法局局长
成员单位:区委宣传部,区财政局、自然资源局、住房城乡建设和交通局、综合执法局,市公安局惠农区分局、市市场监督管理局惠农分局、红果子镇、园艺镇、各街道办事处
联 络 员:樊宗才 区综合执法局副局长
二、开发区环境综合整治专项行动工作组
组 长:刘俊民 石嘴山经济技术开发区党工委副书记、管委会常务副主任
副 组 长:马立华 区人民政府副区长
李 亮 石嘴山经济技术开发区党工委委员、纪工委书记
成员单位:石嘴山经济技术开发区资源利用与规划建设局、石嘴山经济技术开发区应急管理与生态环境局,区工业信息化和商务局、自然资源局,市生态环境局惠农分局,红果子镇、河滨街道、火车站街道
联 络 员:郭振宏 石嘴山经济技术开发区应急管理与生态环境局局长
三、农村环境综合整治专项行动工作组
组 长:李金泉 区委副书记、政法委书记
副 组 长:雷 文 区人民政府副区长
成员单位:区农业农村和水务局、住房城乡建设和交通局、市生态环境局惠农分局
联 络 员:马常胜 区农业农村和水务局副局长
四、城乡环境综合整治督导组
组 长:罗万信 区委常委、纪委书记、监委主任
副 组 长:张林杉 区纪委副书记、监委副主任
成员单位:区委督查室、政府督查室、网信办、创城办、创卫办
联 络 员:郭维荣 区委政策研究室主任、督查室主任
附件2
石嘴山市惠农区城乡环境综合整治标准
一、城区环境综合整治标准
1.市容整治方面:城市出入口透绿通畅,主干道路沿街建筑物美化亮化,街道两侧无乱堆放、乱张贴、乱涂写、乱挖占、乱悬挂、乱扔乱倒、乱摆设摊点等现象,各类户外广告、门头牌匾规范整洁,各种报栏、宣传栏、招牌、指示警示标志以及窨井盖,消防栓等公共设施完好整洁,临街围墙完好、整洁、美观。
2.环境卫生方面:主次干道、背街小巷等干净整洁,无卫生死角。临街单位、商铺门前“五包”责任制落实,无垃圾污水等现象。公共厕所干净整洁、设施完好,无积尘、无污物,无异味,垃圾桶果皮箱无残缺破损,封闭良好、摆放整齐、干净整洁、周边无散落、留存垃圾和污水。
3.市场卫生方面:市场环境整洁有序,管理规范,商品划行归市,场内各类设施完好、整洁,摊位摆放整齐,无占道经营、无乱搭建、乱张贴、乱涂写等现象,有专人负责保洁,市场内外车辆停放有序,垃圾无积存。临时市场管理规范,环境整洁,交通秩序良好,不影响群众正常生活秩序。
4.道路保洁方面:主干道、重要路段每日一清扫,做到全天候保洁,确保“六无、二通、一化”(路面无垃圾、无瓜果皮壳、无烟头、路牙无淤泥积水、雨漏或窨井口无杂物、清扫无死角、道路两旁无垃圾点;雨漏或窨井漏水孔只只通;清扫保洁正常化)。
5.垃圾清运方面:生活垃圾做到日产日清,垃圾处理设施无积存垃圾,场、箱、点周围卫生干净。垃圾清运过程中要盖篷布,垃圾无抛、撒、滴、漏,车尾无杂物残挂,无二次污染。运输车辆保持干净整洁,车辆运输建立台账制度及各项管理制度,对垃圾运输趟次、油耗、里程认真填报,不得虚报、漏报、伪造。
6.城市窨井方面:井框、井盖符合产品质量标准和交通荷载标准;井盖、井壁上的标识清晰、可辨。保持窨井设施完好。发现窨井设施丢失、移位、损毁的要及时维修、补装。对井盖与周围路面高差不符合城镇道路养护规范的窨井及时修整。
7.设施整修方面:城区沿街建筑外立面和报刊亭、广告牌、城市雕塑等“城市家具”保持干净整洁。公共健身、休闲设施进行清洗和维护,保持设施安全使用和周边环境清洁卫生。对机动车道破损、坑洼不平路面进行修补平整,对人行道破损地砖及时修复更换,车行道、人行道、路缘石、盲道畅通平整。
8.交通秩序方面:机动车停放有序,无违停现象;交通路口机非分离、人车分流。严禁改装电动车或加装遮阳板、顶篷、座椅等妨碍交通安全的装置,坚决制止违规载人、闯灯越线、逆向行驶、乱停乱放等行为。大货车严管严控,重点路段要限高、限重,做到不违规进城、不跑冒滴漏、不污损路面。
9.土地绿化方面:一是城市公共空间重点区域裸露土地整治。对公园、游园、广场等公共绿地中的裸露土地进行乔灌木和地被补植,做到应绿化的面积全部绿化,无绿化死角,无裸露泥土。二是道路两侧裸露土地整治。对城区主次干道、街巷两侧、商铺门前的裸露土地实行绿化补植,与道路绿化形成系统。三是城乡接合部裸露土地整治。对城乡接合部所有道路和平交路口全部进行硬化,防止扬尘污染,道路及其支路两侧的裸露土地,实施乔灌木结合绿化,撒播花卉组合或栽植麦冬、扶芳藤等地被植物进行覆盖。四是临时闲置地整治。根据使用周期和使用功能,采取场地硬化、扬尘防治网覆盖或植被种植等防尘措施,优先考虑种植乔灌木片林,实施简易绿化。
10.物业小区方面:开展“治五乱、促五修、查五违、建五制”活动。“治五乱”:整治乱停车、乱堆放、乱种养、乱张贴、乱拉挂;“促五修”:绿化修补、路面修整、墙面修葺、屋顶修缮、设施修复;“查五违”:查处违反房屋使用安全规定行为、违法经营行为、违反合同约定行为、违规倾倒垃圾行为、违规出租房屋行为;“建五制”:建立健全基层自治机制、最低物业服务收费调价机制、物业项目维修长效机制、物业行业监管机制、综合执法合作机制。
二、开发区环境综合整治标准在醒目位置设置开发区标志、标识、标牌,更换破旧的、不符合有关规定和规范的标志、标识、标牌;开发区主要出入口道路两侧、园区主干道路和支线道路两侧要规划设计宽度适宜的绿化带,绿化带内栽植林木的同时要尽可能配套种植地被植物,努力打造绿色园区。彻底清理进出园区道路两侧视野范围内的杂物和垃圾,严禁乱堆乱放杂物、随意倾倒垃圾,确保园区道路两侧干净整洁。沿街路灯、行道树、护栏、围墙未经批准一律不得悬挂条幅、横幅,违规设置的要进行拆除,确需进行公益宣传的,须经开发区管委会批准后规范设置。加强园区主次干道路面维护,及时解决路面下沉、龟裂、破损等问题,确保机动车道、非机动车道、人行道路面平整完好,盲道、坡道完整顺直。切实解决好路缘石缺失、歪斜、破损和井盖下沉、弹跳、丢失等问题。加大园区主次干道保洁力度,及时清扫洒水,从严控制道路扬尘。提高桥梁涵洞设施、路灯照明设施、供水排水和供热设施管理水平,保证设施完好、整洁美观,不断完善服务功能。严格落实建筑工程安全文明施工各项措施,做到裸露地面全覆盖,无扬尘污染。对园区内物料堆场进行深入排查,采取遮盖、绿化、铺装、固化等防扬尘措施,并加强日常监管,及时更换破损抑尘网。
三、农村环境综合整治标准
1.村容村貌方面:村庄建设对生态环境未造成破坏,自然风貌和生产生活生态系统得到较好维护,建造方式符合农村实际,成本得到有效控制,无大拆大建、过度建设等现象。新建建筑和农房具有一定特色,结构合理、功能完善。现有存量危房全面消除。积极推进清洁厨房改造建设和清洁能源使用,厨房干净整洁。村庄院落普遍开展清理整治,效果明显,私搭乱建、乱堆乱放现象得到有效管控。绿色村庄达到一定比例,主栽树种、绿地植物适应农村生产发展、增产增收需要,建立具有市场特点的运营管护模式,经济效益和景观效益相统一。
2.“厕所革命”方面:农村厕所建设要求实用、美观、安全、卫生,卫生要求符合《农村户厕卫生规范》(GB19379-2012)要求,处理后的粪污实现无害化处理和资源化利用,符合宁夏回族自治区《农村生活污水处理工程技术规程》(DB64/T1518—2017)规定。户厕便器选用白色陶瓷或不锈钢节水型便器;户厕化粪池选用无害化、防腐性能好、防渗漏、寿命长、便于维护的材料,且是一体式三格化粪池;厕所采取保温御寒措施,给水管道和户厕化粪池建在1.5米以下,屋内保持0℃以上,一年四季正常使用。农村户厕选址根据农户的实际需要,在原有农户房屋内部改建或在房屋建筑外部、自有院内建设、改造。室外新建户厕选址在原有住房的背阴面或侧面;不影响村庄未来规划、环境整治效果;设置在常年主导风向的下风向,同时考虑化粪池的设置位置、清掏条件等因素。村庄公厕设置位置须无地质危险,综合考虑公厕的服务半径及给排水条件、化粪池的设置位置、清掏条件等因素,服务半径宜为500~800米。独立式公共厕所与相邻建筑物间设置不小于3米宽绿化隔离带;建筑外墙材料满足相关强度、节能要求,建筑风貌按当地要求控制




